產品中心
左側導航
地址:上海市金山區月工路285號
電話:021-57660798
傳真:021-57660799
手機:15857593458

地址:上海市金山區月工路285號
電話:021-57660798
傳真:021-57660799
手機:15857593458
發布日期:2019-05-24
瀏覽數量 :0
一、氣體腰輪流量計產品簡介
1、產品簡介
氣體腰輪流量計是容積式計量儀表的一種,已有一百多年的歷史,以其高精度、量程范圍寬、體積小、重量輕、安裝維修方便、使用可靠及耐久的使用壽命等特點,廣泛應用于天然氣、煤制氣、惰性氣體、空氣等氣體的流量計量,是國內外城市燃氣、油田、化工、科學研究等部門理想的流量計量裝置。
2、工作原理
AJY系列氣體腰輪流量計,主要由殼體、共軛轉子和計數裝置等部件構成。裝于計量室內的一-對共軛轉子在流通氣體的出入口作用下,通過精密加工的調校齒輪使輪子保持正確的相對位置。轉子間、轉子與殼體、轉子與墻板間保持最佳工作間隙,實現了連續的無接觸密封。轉子每轉動- -周,則輸出四倍計量室有效容積的氣體,轉子的轉數通過磁性密封聯軸裝置及減速機構,傳遞到積算指示計數器,從而顯示輸出氣體的累計體積量。其計量過程和工作原理如下圖所示(圖中僅表示了四分之一周期)。

二、氣體腰輪流量計的功能特點
◆轉子一致性、對稱性好,保證了良好的重復性;
◆在流速變化大的情況下也能保持計量的準確;
◆始動流量小、壓力損失小、量程比寬,適用于微流量的測量;
◆自特殊工藝處理使流量計運轉更可靠、使用壽命更長;
◆鋁合金材質,體積小、重量輕,安裝維護更為方便;
◆先進的雙電源微功耗高新技術,整機功耗低,即能憑內電池長期供電運行(兩節鋰電池可用3~5年),又可接外電源供電運行;
◆大屏幕背光LCD顯示,在較暗環境下可清晰直觀讀數;
◆可選配紅外遙控操作器,無須打開流量計的前蓋進行參數設置;
◆流量計帶有脈沖信號輸出,也可根據用戶需要輸出(4~20) mA標準模擬信號,IC 卡定量脈沖信號等多種信號;
◆采用RS485、RS232C、MODBUS協議:可與專用MODEM配套,通過電話網絡構建自動讀表管理系統,自動化程度高;
◆采用E2-PROM 數據存儲技術,設置參數斷電后可長期保存;
◆內部電池低電壓報警(≤2.7V),提醒用戶及時更換電池;
◆智能流量積算儀可轉動180°,方便讀數;
◆意外斷電,自動保存數據,防止數據丟掉;
◆帶信號輸出校驗功能。可輸出(4~20) mA標準電流信號;
◆積算儀液晶顯示屏能承受80C高溫;
◆外供電與流量計主電路隔離,隔離電壓高達1000V;
◆可靠的電磁兼容設計。
三、氣體腰輪流量計流量測量范圍

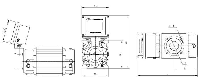
四、氣體腰輪流量計外形及連接尺寸
◆AJY系列(普通型)氣體腰輪流量計外形及安裝尺寸(見下圖)


◆AJY系列(智能型)氣體腰輪流量計外形及安裝尺寸(見下圖)


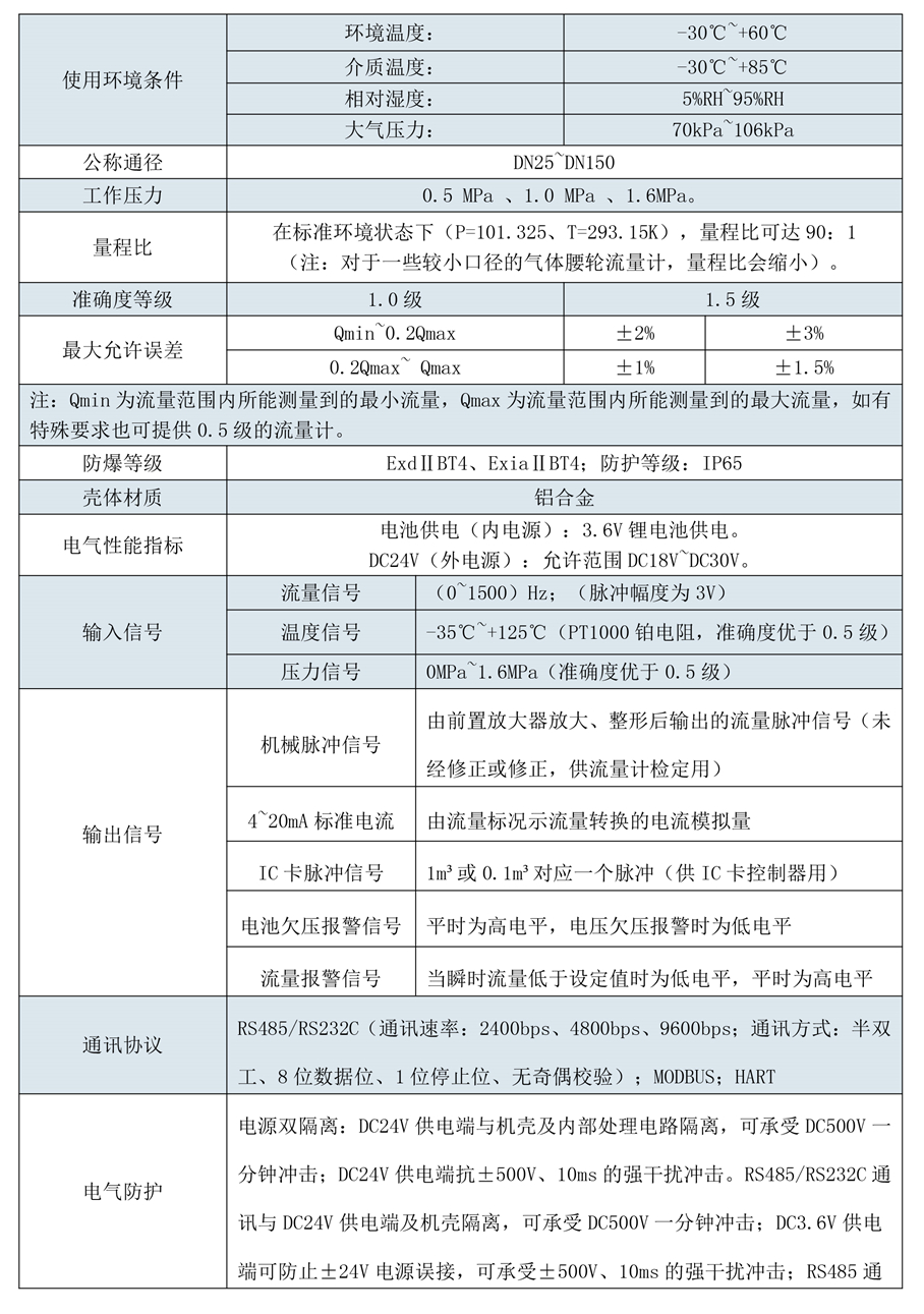
五、氣體腰輪流量計主要技術參數


六、氣體腰輪流量計選型代碼

七、氣體腰輪流量計訂貨須知
1、流量計訂貨時必須明確型號、名稱、規格、測量范圍、工作壓力、工作溫度及被測流體名稱等要求。
2、流量計自出廠發貨期起12個月內,當用戶完全遵守產品技術要求和使用說明書中規定的運輸、保管、安裝及使用規定下,發現流量計有不符合產品技術標準時,可將儀表退回本廠修理或更換。
3、流量計退修時必須附有詳細說明儀表實際安裝地點的環境條件、測量對象、使用時間及故障現象并寫明退修裝運到達地點,聯系人姓名、地址、原訂單號、日期等。